你好,欢迎访问淄博乐洁有害生物防治服务有限公司官网!

淄博乐洁有害生物防治服务有限公司

服务咨询电话:

13964318509


联系我们

联系人:孙经理

手   机:13964318509

座   机:0532-82131261

邮   箱:3534817528@qq.com

地   址:淄博市张店区新村西路世源文化广场37号

行业动态

所在位置:首页>>新闻中心>>行业动态

规范|食品行业的虫害之殇,面对之后的解决......

更新时间:2020-02-13 14:21:39 点击数:507

鼠,餐饮业不可回避的“痛”

鼠,再一次占领的新闻话题,在某餐饮门店内的“直播后厨”监控画面看到,一只有着成年人手掌大小的老鼠突然蹿出,并在后厨的置物架上不停爬行,一不小心成了“主角”,这也是“明厨亮灶”的一次有意义的“贡献”。


市场监管所接报第一时间赶到店内开展检查,并当场向店方发放了停业整顿书。目前,店方已委托第三方灭消机构连夜对店内的营业区、后厨等地点采取了虫、鼠害的消杀措施。后续,还将委托专业机构进行全店的消毒处理何时能恢复营业还未知。

食品安全是一把时刻悬在食品行业头上的“剑”,而今年的3.15日让这把“剑”显得格外锋利。

2018年世界害虫日主题中,“控制有害生物,保障食品安全”

旨在针对食品原材料生产、加工、成品生产、储存、运输、食用及后期处置等环节的有害生物危害,通过科普宣传,强化社会各界的认知,对有害生物开展依法、科学、有效的可持续控制,消除食品安全风险,维护人民健康安全。


有害生物,如鼠,蟑,蝇,飞虫等等,已经成为食品行业的最大"痛点",每年层出不穷的“虫害”事件值得思考,一次的问题容易解决,而深层次和持续性的虫害管理需要食品管理者,从业者和有害生物防制服务商等共同思考,思考之后就要采取解决行动。本期理一理与食品行业虫害管理和服务主要相关标准和规范,期望对于未来的“解决行动”有所帮助。


PART

01

餐饮服务食品安全操作规范



市场监管总局关于发布餐饮服务

食品安全操作规范的公告

〔2018年 第12号〕


  为指导餐饮服务提供者规范经营行为,落实食品安全法律、法规、规章和规范性文件要求,履行食品安全主体责任,提升食品安全管理能力,保证餐饮食品安全,市场监管总局修订了《餐饮服务食品安全操作规范》,现予以发布,自2018年10月1日起施行。

  特此公告。

  附件:餐饮服务食品安全操作规范

市场监管总局

2018年6月22日



全文规范共16部分,内容涉及餐饮服务场所、食品处理、清洁操作、虫害控制以及外卖配送等餐饮服务各个环节的标准和基本规范,对虫害控制做了明确规定的,第12部分《有害生物防制》及其他相关部分



有害生物防制


1

基本要求


1

有害生物防制应遵循物理防治(粘鼠板、灭蝇灯等)优先,化学防治(滞留喷洒等)有条件使用的原则,保障食品安全和人身安全。


2

餐饮服务场所墙壁、地板无缝隙,天花板修葺完整。所有管道(供水、排水、供热、燃气、空调等)与外界或天花板连接处应封闭,所有管、线穿越而产生的孔洞,选用水泥、不锈钢隔板、钢丝封堵材料、防火泥等封堵,孔洞填充牢固,无缝隙。使用水封式地漏


3

所有线槽、配电箱(柜)封闭良好。


4

人员、货物进出通道应设有防鼠板,门的缝隙应小于6mm。


2

设施设备的使用与维护


灭蝇灯

1

食品处理区、就餐区宜安装粘捕式灭蝇灯。使用电击式灭蝇灯的,灭蝇灯不得悬挂在食品加工制作或贮存区域的上方,防止电击后的虫害碎屑污染食品。


2

应根据餐饮服务场所的布局、面积及灭蝇灯使用技术要求,确定灭蝇灯的安装位置和数量


鼠类诱捕设施


1

餐饮服务场所内应使用粘鼠板、捕鼠笼、机械式捕鼠器等装置,不得使用杀鼠剂


2

餐饮服务场所外可使用抗干预型鼠饵站,鼠饵站和鼠饵必须固定安装。


3

排水管道出水口安装的篦子宜使用金属材料制成,篦子缝隙间距或网眼应小于10mm。


4

与外界直接相通的通风口、换气窗外,应加装不小于16目的防虫筛网。


防蝇帘及风幕机


1

使用防蝇胶帘的,防蝇胶帘应覆盖整个门框,底部离地距离小于2cm,相邻胶帘条的重叠部分不少于2cm。


2

使用风幕机的,风幕应完整覆盖出入通道。


3

防制过程要求


1

收取货物时,应检查运输工具和货物包装是否有有害生物活动迹象(如鼠粪、鼠咬痕等鼠迹,蟑尸、蟑粪、卵鞘等蟑迹),防止有害生物入侵。


2

定期检查食品库房或食品贮存区域、固定设施设备背面及其他阴暗、潮湿区域是否存在有害生物活动迹象。发现有害生物,应尽快将其杀灭,并查找和消除其来源途径。


3

防制过程中应采取有效措施,防止食品、食品接触面及包装材料等受到污染。


4

卫生杀虫剂和杀鼠剂的管理


卫生杀虫剂和杀鼠剂的选择


1

选择的卫生杀虫剂和杀鼠剂,应标签信息齐全(农药登记证、农药生产许可证、农药标准)并在有效期内。不得将不同的卫生杀虫剂制剂混配。


2

鼓励使用低毒或微毒的卫生杀虫剂和杀鼠剂。


5

卫生杀虫剂和杀鼠剂的使用要求


卫生杀虫剂和杀鼠剂的使用要求


1

使用卫生杀虫剂和杀鼠剂的人员应经过有害生物防制专业培训。


2

应针对不同的作业环境,选择适宜的种类和剂型,并严格根据卫生杀虫剂和杀鼠剂的技术要求确定使用剂量和位置,设置警示标识。


6

卫生杀虫剂和杀鼠剂的存放要求

不得在食品处理区和就餐场所存放卫生杀虫剂和杀鼠剂产品。应设置单独、固定的卫生杀虫剂和杀鼠剂产品存放场所,存放场所具备防火防盗通风条件,由专人负责。


其他相关章节:


...

4.3建筑结构

建筑结构应采用适当的耐用材料建造,坚固耐用,易于维修、清洁或消毒,地面、墙面、门窗、天花板等建筑围护结构的设置应能避免有害生物侵入和栖息。


4.3.1天花板

4.3.1.1天花板的涂覆或装修材料无毒、无异味、不吸水、易清洁。天花板无裂缝、无破损,无霉斑、无灰尘积聚、无有害生物隐匿。

...


4.3.2墙壁

4.3.2.1食品处理区墙壁的涂覆或铺设材料无毒、无异味、不透水。墙壁平滑、无裂缝、无破损,无霉斑、无积垢。

...


4.3.3.1食品处理区的门、窗闭合严密、无变形、无破损。与外界直接相通的门和可开启的窗,应设置易拆洗、不易生锈的防蝇纱网或空气幕。与外界直接相通的门能自动关闭。

... 


5.2排水设施

5.2.1排水设施应通畅,便于清洁、维护。


5.2.2需经常冲洗的场所和排水沟要有一定的排水坡度。排水沟内不得设置其他管路,侧面和底面接合处宜有一定弧度,并设有可拆卸的装置。


5.2.3排水的流向宜由高清洁操作区流向低清洁操作区,并能防止污水逆流。


5.2.4排水沟出口设有符合12.2.3条款要求的防止有害生物侵入的装置。

...


5.7.3库房应设有通风、防潮及防止有害生物侵入的装置。

...


5.7.5库房内应设置足够数量的存放架,其结构及位置能使贮存的食品和物品离墙离地,距离地面应在10cm以上,距离墙壁宜在10cm以上。

...


15.1.1.3特定餐饮服务提供者还应记录以下信息:食品留样、设施设备清洗维护校验、卫生杀虫剂和杀鼠剂的使用。


PART

02

国标:病媒生物综合管理技术规范 

食品生产加工企业


GB/T 27776-2011 病媒生物综合管理技术规范 食品生产加工企业》,规定了食品生产加工企业病媒生物综合管理的程序和技术规范。由中华人民共和国卫生部、中国国家标准化管理委员会于2011-12-30 发布,2012-04-01 实施 。病媒生物综合管理技术规范,有效控制病媒生物,成为食品安全的守护神。该标准值得企业管理者和虫害控制服务提供方学习。


标准适用范围


1食品生产加工企业


✿ 食品生产、保健食品、粮食加工、食物加工


2餐饮业(参照执行)


✿ 酒楼、宾馆、餐馆、西餐厅、单位食堂、小餐饮店

标准规定了食品生产加工企业的病媒生物综合管理的程序和技术规范,适用于食品加工企业的病媒生物综合管理,餐饮业参照执行。


术语与定义


1病媒生物 Vector 

✿ 以生物\机械方式将病原生物从传染源或环境向人类传播节肢动物和啮齿动物

2病媒生物综合管理 Integrated Vector Management, IVM

✿ 病媒生物生物学和生态学特性

✿ 应用现代管理学,配合政策与法规,人、财、物,协调和合作,群众参与

✿ 综合科学方法、适宜技术

✿ 害虫密度控制在不足为害的水平

3良好生产规范 Good Manufacture Practice, GMP

贯穿食品生产全过程一系列措施、方法和技术要求

良好的生产设备,合理的生产过程,完善的质量管理和严格的检测系统

确保终产品的质量符合标准

4卫生标准操作程序 Sanitation Standard Operating Procedure,SSOP

✿ 水质安全;食品接触面的条件和清洁

✿ 防止交叉污染;洗手消毒和卫生间设施的维护

✿ 防止掺杂品;有毒化学物的标记、贮存和使用

✿ 雇员的健康情况;昆虫和鼠类的消灭与控制



病媒生物综合管理体系


企业应将IVM纳入食品危害分析关键控制点和良好卫生操作规程管理,建立病媒生物综合管理体系。


病媒生物综合管理任务图


企业主要领导负责,卫生管理和质量部门分工负责,有病媒生物监督检查人员,可邀请具备资质认证的病媒生物控制专业公司进行技术服务。

病媒生物综合管理体系明确了部门职责和主要负责人,清晰的分配各责任人和实施人的任务,一定要作为企业的重要质量工作完成。也规定了有资质专业病媒生物防制公司的职责,不是仅仅“喷药”就能完成的,而是注重调查,监测,培训,实施等综合管理。



病媒生物综合管理程序


病媒生物综合管理程序是包括危险评估(病媒生物检查与监测),制订综合管理计划,组织实施,效果监测评价 ,计划的调整。这是实施控制的重要阶段和工作,需要企业和专业有害生物防制公司共同完成工作,也是评估专业有害生物防制公司的实力水平的阶段。


 

1危险评估


首先对企业病媒生物侵害状况或潜在侵害危险进行评估,评估方法包括:检查和监测。

  检查

发现侵害病媒生物的种类、分布;分析危害情况

  监测

规定检查方法/诱捕器械,定期检查病媒生物空间和时间分布强度


2制定计划


根据并没生物侵害评估结果,制定病媒生物综合管理计划,包括建筑设计建设和维护计划,良好卫生操作规程培训检查监督计划和病媒生物控制与评价计划。

✿ 建筑设计建设和维护计划 

布局、建筑材料、建设计划既要符合食品卫生要求,又要尽量避免或减少病媒生物孳生栖息的环境

制订生产加工场所建筑维护计划

✿ 良好卫生操作规程培训检查监督计划

员工定期健康培训计划

定期监测监督计划

✿ 病媒生物控制与评价计划 

病媒生物综合管理计划不仅涵盖了病媒生物控制,还包括了建筑设计构造,员工的良好卫生操作,所以专业从事虫控行业的人员,不仅仅需要了解虫控知识,还需要对于建筑,卫生学等等知识需要熟悉。要想成为在虫控行业成为优秀者,要学习真的很多,很多。


3组织实施


组织实施主要包括培训,信息交流,监督检查和实施记录内容。


✿ 计划培训

一旦制定计划,双方协调,组织有关部门和人员对计划进行统一培训和学习,明确目标;

✿ 信息交流

PCO公司应及时与企业主管领导、卫生和质量管理人员及一线员工交流计划实施进度、存在问题,探讨解决方法等,措施落实

✿ 监督检查

企业主管、PCO公司按计划对进度、质量的检查和监督

✿ 实施记录

记录执行的情况、监督检查结果,存在问题、解决方法和实施效果

在这个阶段可能面临着,企业出于成本考虑,仅仅是要求打药快速灭虫,其余工作不做;作为专业的PCO公司,请您出于职业操守,体现专业水平,将综合管理方案和执行以及由此产生的结果,详细的告知企业;如果您是专业的,一定会坚持到最后,体现行业水平,不要让企业认为这个行业只是“打药”。


4效果评价及计划调整


对病媒生物监测和计划的实施进行评估,根据评估结果对计划调整。根据评估结果中的存在问题,对计划进行必要的调整对新情况、新问题进行研究,是否采用新技术或新方法。

对于实施过程的监测和评估,以及重视企业人员的反馈,及时对新情况进行应对,体现的是专业PCO公司的实力水平。



病媒生物综合管理方法


这个阶段工作体现了专业PCO公司实战水平,一定要在企业的配合下,完成预防病媒生物侵入,预防病媒生物的孳生栖息和病媒生物控制。因为在这个阶段,具体实施的工作一定需要企业配合完成,如何说服企业配合?如何将病媒生物综合控制技术的理念输入给企业?靠PCO公司的现场服务人员的交流,知识和能力水平,和让企业信服的实力。对于一线人员的学习,培训和业务能力考核,请不要吝啬和放松,他们就是公司的形象和行业的口碑。


1预防病媒生物侵入

包括预防病媒生物侵入的设施建设和预防病媒生物携带侵入。预防侵入设施建设包括防鼠设施和防蝇设施等。



防鼠设施


防鼠设施:预防外环境或下水道的鼠类进入人群居住或活动的环境而建设的建筑物或防护装置。

— GB/T 27770-2011 

病媒生物密度控制水平  鼠类


1
关键限值 6mm

✿ 外界相连的门,门与地面、门与门、门与门框间的缝隙均应小于6mm

✿ 排风扇或通风口有金属网罩,网眼不得超过6mm

✿ 进入室内的供排水、电缆、煤气和空调等管线的墙洞及外管道应堵塞,没有堵死的孔洞缝隙不得超过6mm

 【为啥?】

见识下鼠的本领,小家鼠可以钻入>6mm的缝隙。


2
关键限值 60cm

✿ 食品库房门口设挡鼠板,高度应达60cm


 【为啥?】

家栖鼠能立定跳高60cm、跳远可达1-2m,短距离起跑可跳过1m高的障碍


3
关键限值 1m

✿ 建筑物周围离墙1m范围内应无杂草;

✿ 绿化树木宜有间隔,应定期修剪与地面接触的树枝,绿化植物及枝条与建筑物间隔距离应1m

✿ 建筑物外墙周围地面未经水泥硬化时,宜在裸露的土壤表面沿墙基布放碎石子进行硬化。


【为啥?】

小家鼠和褐家鼠都喜欢在墙基打洞,厂房周边如与绿化带相邻,则为其入侵提供适宜的隐蔽场所


4
关键限值 10mm

✿ 与外环境或市政下水道相通的下水道排水口、检查口应设置栅条间隔<10mm的金属栏栅;地漏要加盖。

【为啥?】

褐家鼠活动能力强,善攀爬、弹跳、游泳及潜水,能钻过>10mm的开孔和栏栅。


防蝇设施

✿ 与外界相连的门,可安装风幕机或纱门或门帘等

✿ 与外界相连的窗,可安装纱窗

✿ 生产加工直接进食食品场所的门窗

如果详细了解安装防蝇设施种类,请点击

返场篇 |【和我一起学国标】:防蝇设施篇



预防病媒生物携带侵入

对进入生产加工企业的货物及物品进行病媒生物查验,查验场所应与生产加工场所相对隔离,并应安装防鼠防蝇等设施。


2预防病媒生物的孳生栖息


✿ 在符合食品安全要求的前提下,建筑布局、建筑设计及材料选用上应避免病媒生物孳生环境的产生、防止产生死角或孔洞等害虫聚集栖息场所。避免建设难以清洁的水平结构。地板、墙壁和天花板应避免出现裂隙和孔洞

✿ 建立良好卫生操作规程,制定定期卫生清洁制度,及时清沽与维护生产机械

✿ 垃圾日产日清,垃圾容器用抗鼠咬的材料制成,有盖密闭

防止病媒生物孳生,是最终能不能控制虫害的关键;作为专业虫害服务商,在病媒生物防制设施的规划和设计上有很大发言权,给予正确的建议。


3病媒生物控制


✿ 以预防措施和环境治理为主,控制措施应在确保食物安全的基础上,优先采用物理和生物等非化学防制措施

✿ 化学防治时,应优先考虑药物安全性,避免食品受到污染, 所用药物和方法应符合国家法律法规的要求

进行现场勘察,划分食品区和非食品区域,分别处理,食品区域不使用化学药剂。在虫害防制服务中使用的杀虫剂必须符合国家的法律法规要求。企业和虫害防制服务商都应保存所有在使用的卫生杀虫剂的最新标签、农药登记证和化学品安全数据说明书(MSDS)。禁止使用无证产品,包括服务商自购高浓度鼠药原药而配制的鼠毒饵,禁止把不同的杀虫剂制剂进行混配。

✿ 控制周期:根据害虫密度,合理

✿ 控制标准:达到相关害虫控制水平的国家标准

GB/T 27770—2011《病媒生物密度控制水平 鼠类》

GB/T 27771—2011《病媒生物密度控制水平 蚊虫》

GB/T 27772—2011《病媒生物密度控制水平 蝇类》

GB/T 27773—2011《病媒生物密度控制水平 蟑螂》




PART

03

团体标准:《连锁餐饮有害生物风险

管理实施指南》


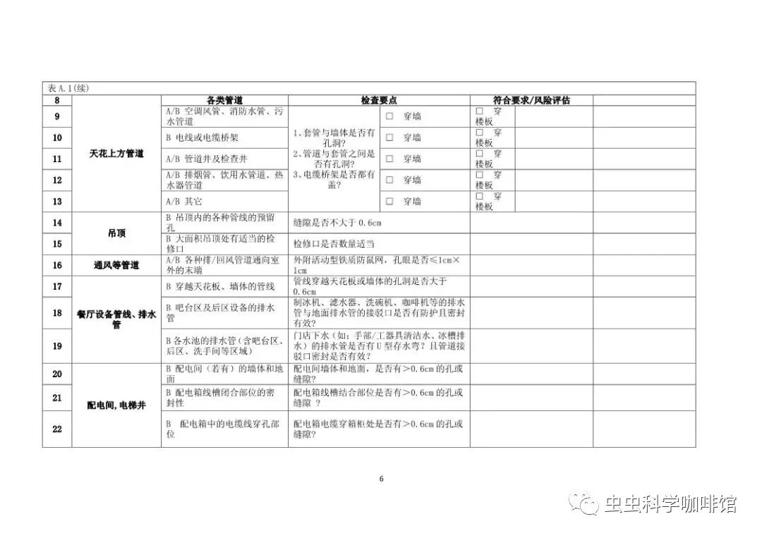
2018年中国连锁经营协会发布团体标准 《连锁餐饮有害生物风险管理实施指南》的公告。目前很多餐饮业的虫害控制水平不容高估,虫害风险管理意识较差,对企业品牌和食品安全都是极高的风险。这个标准方便和餐饮企业管理层的沟通,帮助推动真正的风险管理。以虫害控制需求方(甲方)为主体制定的管理实施指南。


该标准以关注食品安全为出发点,对餐饮业日常的门店管理进行规范,也有助于不同部门间的沟通协调,节选部分标准内容。

左右滑动查看更多




左右滑动查看更多


PART

04

团体标准:《餐饮行业有害生物服务指南》


餐饮行业有害生物防制服务指南》适用于餐饮行业服务场所有害生物的防制,规定了有害生物防制的服务原则、服务流程、制定防制服务方案和签订服务合同、服务规程、 服务评估、服务管理和服务安全要求。 对于有害生物防制服务提供方(乙方)有很强的操作指导性。

节选标准中部分内容,对于虫害服务提供方而言,对照标准,提升服务水平和能力。

左右滑动查看更多



思考

当社会重视了有害生物防制,行业从业者将是以什么样的面貌去面对呢?这是值得深思的一个问题。不可否认,目前的有害生物行业门槛低,竞争激烈,是有关价格。对于虫害管理技术规范和一线服务人员的培养,疲于应付。行业总归会持续快速发展的,行业也总归是需要有责任的公司尽早的制定可持续发展的规划,让“预防“成为有害生物防制的一种趋势。重视有害生物的综合管理技术和规范,让措施落地。

也许不久的将来,控制有害生物,保障食品安全为全民皆知时,行业的财富是来自于知识和管理,而不再是仅仅被打上“打药”的标记。


Link

友情链接

淄博乐洁有害生物防治服务有限公司

淄博乐洁有害生物防治服务有限公司 COPYRIGHT © 2018  备案号:鲁ICP备18054933号-2  技术支持:淄博乐洁有害生物防治服务有限公司 

扫一扫

微信公众号